无障碍
|
关怀版
关闭关怀版
|
微信
|
登录/注册
用户中心
网站首页
要闻动态
政府信息公开
办事服务
互动交流
当前位置:
首页
>
政府信息公开
>
法定主动公开内容
>
预决算公开
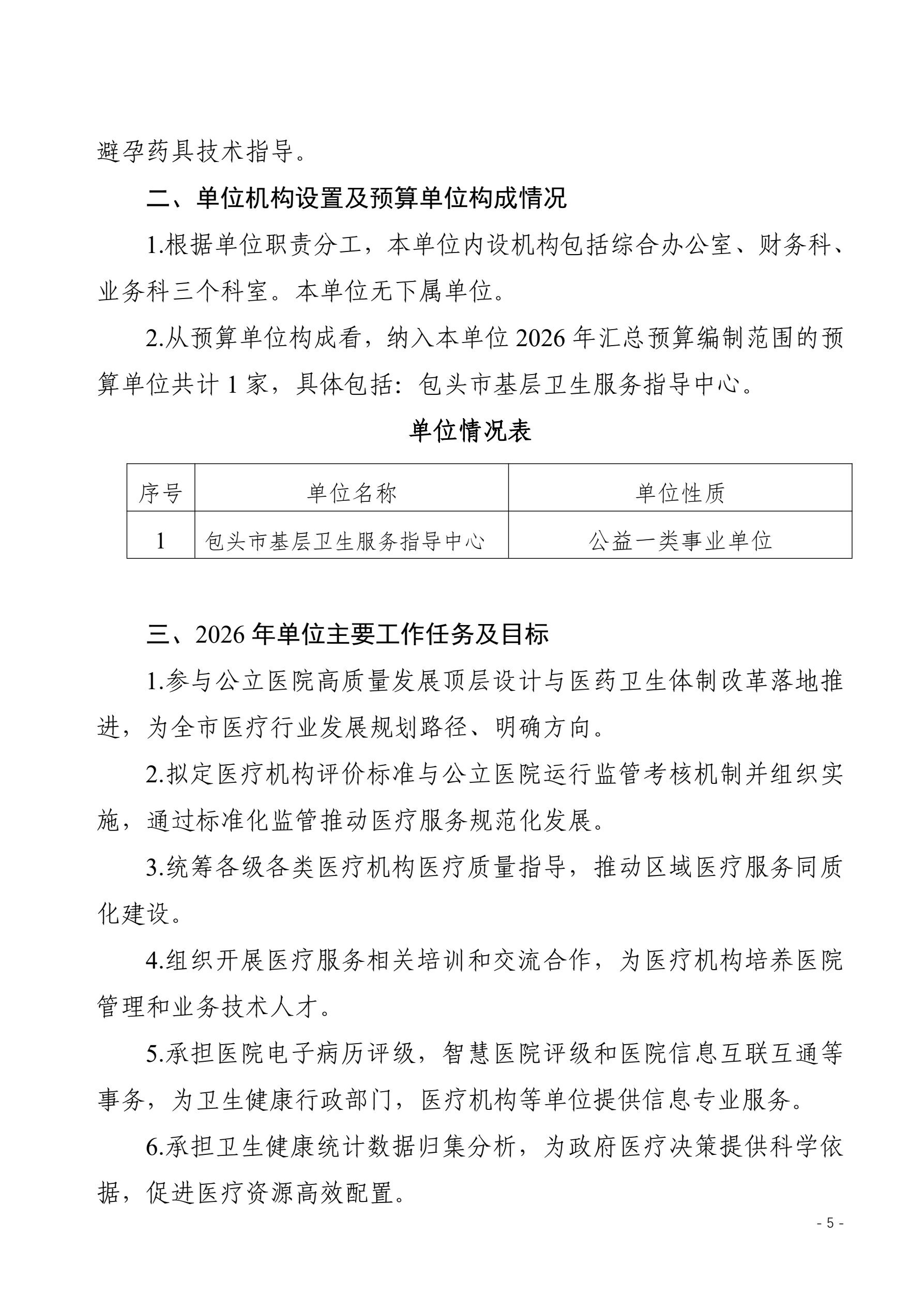
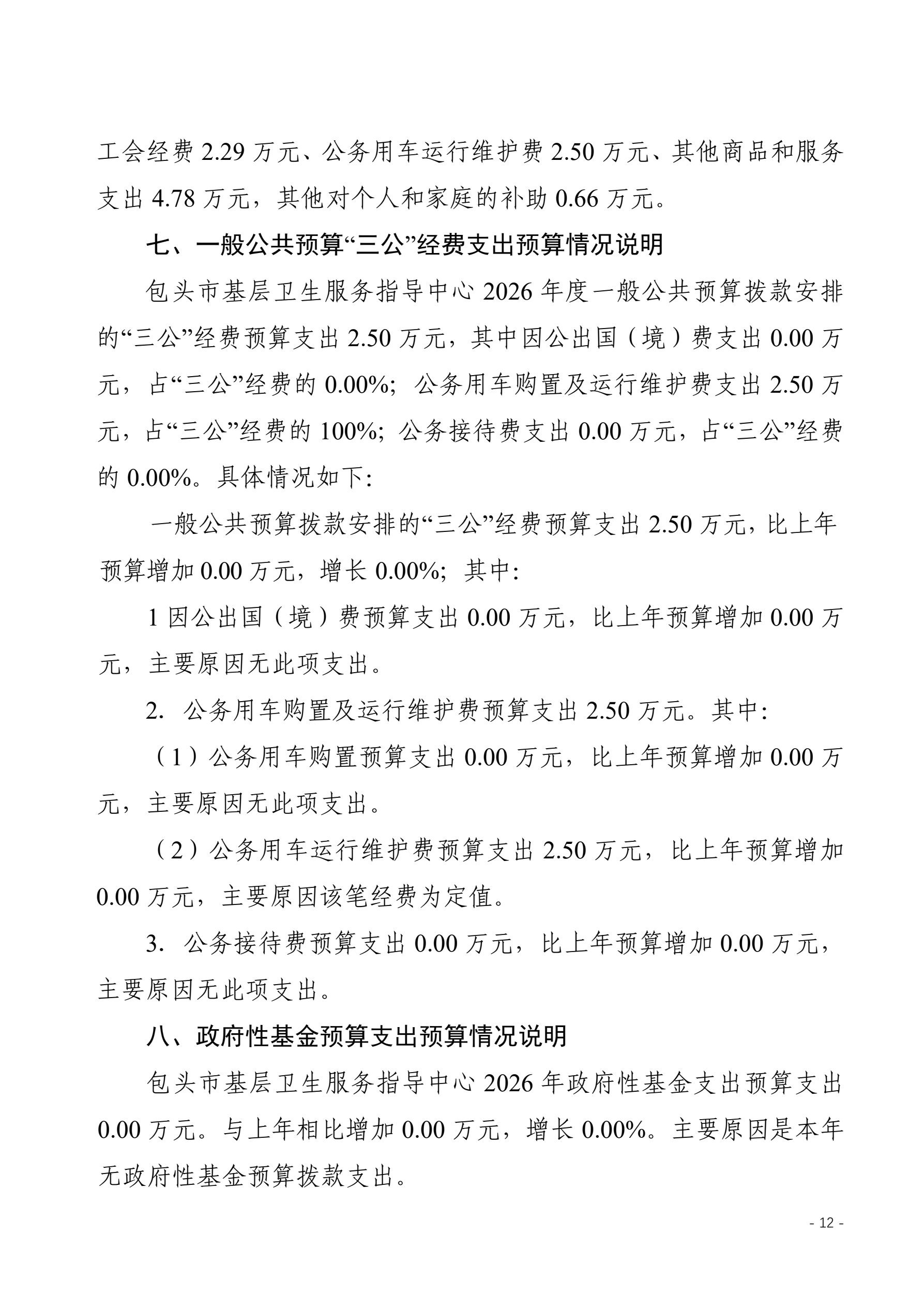
2026年度包头市基层卫生服务指导中心预算公开
发文时间:2026-02-09
资料来源:包头市卫生健康委员会
字体
大
中
小
打印
关闭
分享到:
相关附件